特斯拉中国车机将接入豆包大模型,已完成备案!DeepSeek也会接入

p (1) 2026-04-22 18:04:19

每经编辑|段炼    

422日,据《科创板日报》从知情人士处获悉,特斯拉车机语音服务将接入豆包大模型。

此前,据网信上海消息,421日,上海新增1款已完成备案的生成式人工智能服务,为特斯拉车机语音大模型服务。这也是自2013年进入中国市场以来,特斯拉车机语音助手的一次大更新。

特斯拉中国车机将接入豆包大模型,已完成备案!DeepSeek也会接入 (http://www.hilij.com/) p 第1张

20258月,特斯拉与字节跳动旗下火山引擎达成合作,由火山引擎为特斯拉智能座舱交互体验部分提供大模型服务。

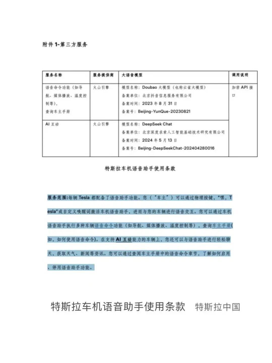
特斯拉中国官网最新的《特斯拉车机语音助手使用条款》显示,特斯拉Model车型的车机语音系统将同时接入字节跳动旗下的“豆包大模型”和深度求索旗下的“DeepSeek Chat”,两款模型均通过火山引擎接入。其中,豆包大模型将承担语音命令功能,如导航设定、媒体播放操控、空调温度调节等,同时还支持语音查询车主手册;DeepSeek则将提供AI互动功能;在支持AI互动能力的特斯拉车型上,车主可以与语音助手聊天,获取天气、新闻等资讯。

特斯拉中国车机将接入豆包大模型,已完成备案!DeepSeek也会接入 (http://www.hilij.com/) p 第2张

按照相关规定,已上线的生成式人工智能应用应在显著位置或产品详情页面公示所使用已备案生成式人工智能服务情况,注明模型名称及备案号,并根据《人工智能生成合成内容标识办法》添加生成合成内容标识。

特斯拉表示,车主可以通过物理按键,“嘿,Tesla”或自定义唤醒词激活车机语音助手,进而与车辆进行语音交互。

20257月,特斯拉在美国先行启用AI大语言模型,该模型使用的是马斯克旗下xAI推出的人工智能Grok和中国市场不同,美国AI互动功能仅支持搭载AMD Ryzen芯片的特斯拉车型,车主还需要订阅每月9.9美元的“高级车载娱乐服务包”。

据特斯拉4月初最新公布的2026年第一季度全球产量、交付量和部署情况,当季交付量为358023辆,其中Model3/Y交付量为341893辆;当季汽车产量408386辆,其中Model3/Y产量394611辆。同期,特斯拉储能产品装机量达到8.8吉瓦时。

一季度,特斯拉的交付量同比增长6.3%,但环比下降14.4%。根据StreetAccount数据,分析师此前预计特斯拉一季度交付量约为37万辆。值得一提的是,特斯拉上海超级工厂3月交付电动车超8.56万辆,创年内新高;第一季度交付21.3万辆,同比增长23.5%

今年以来,特斯拉在中国市场已开启多轮促销。16日,特斯拉官微发布消息称,特斯拉Model 3/Y/Y L推出7年超低息购车方案。其中,Model 3/Y首付7.99万元起,月供可低至1918元;Model Y L首付9.99万元起,月供可低至2947元。特斯拉还表示,Model Y L首次推出50息,首付9.99万元起,月供可低至3985元。

226日,特斯拉中国官宣新一轮购车金融优惠政策,在331日前下单,全系车型均可享受7年超低息贷款。其中Model 3Model YModel Y L三款主力车型,可额外选择50息方案,贷款购车无需支付利息。

根据特斯拉最新公布的4月购车权益,430日前下单可享8000元限时车漆选装福利。同期,Model 3 Model Y(全系)可选择首付7.99万元起的7年低息方案,国家贴息后首月月供分别低至1759元与2188元;Model Y L可选择首付9.99万元起的7年低息方案,首月月供可低至2849元。

20258月,特斯拉在中国市场率先推出售价33.9万元的6座版Model YL。通过加长车身、6座布局,特斯拉中国希望该车型能够吸引部分家庭用户。

410日,据财联社报道,针对市场有关“特斯拉正在开发一款全新、更小、更便宜的电动SUV”的消息,特斯拉中国明确回应,“此为谣言”。此前有消息称,这款紧凑型SUV将在中国生产,并计划将生产扩展至美国和欧洲。

(免责声明:本文内容与数据仅供参考,不构成投资建议,使用前请核实。据此操作,风险自担。)

编辑|段炼 杜波 杜恒峰

校对|张锦河

特斯拉中国车机将接入豆包大模型,已完成备案!DeepSeek也会接入 (http://www.hilij.com/) p 第3张

每日经济新闻综合自财联社、界面新闻、科创板日报

THE END

相关文章阅读