每经记者|陈晴 每经编辑|黄胜
精密制造企业皇裕精密技术(苏州)股份有限公司(以下简称“皇裕精密”)正在冲刺北交所上市。
股权结构显示,陈瑞益与陈纬父子合计控制公司90%股份,形成绝对家族控股格局。耐人寻味的是,这家家族企业曾在未分配利润并不充裕的情况下超额分红超6800万元,此番冲刺上市却拟募集6000万元用于补充流动资金。
业绩颓势进一步加剧不确定性:2025年前三季度归母净利润下降9.26%,全年业绩预期增长乏力。
就公司关联交易、募资规模合理性等问题,今年1月,北交所向公司发出问询函。公司原计划于4月1日回复,但因财务报告有效期问题于3月底申请中止审核。
皇裕精密成立于2002年。注册于塞舌尔共和国的通欣科技直接持有公司85.51%股份,为公司控股股东;公司实际控制人为陈瑞益、陈纬父子。
2025年3月,陈瑞益、陈纬及其控制的三方签署《一致行动协议》,约定分歧时以陈瑞益意见为准。至此,父子二人合计控制公司90%的表决权。

这种“一股独大”的治理结构在A股市场并不罕见,但皇裕精密的特殊性还在于其复杂的跨境架构——控股股东是离岸公司,实际控制人陈氏父子是台湾地区人士,核心资产位于大陆。
也正是基于公司的特殊架构,在皇裕精密的股东名单中,出现了一个无法被忽视的名字,以及长达十余年的代持历史。
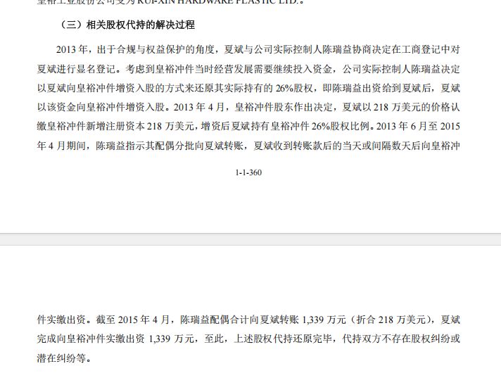
时间回溯至2002年。彼时,皇裕精密的前身皇裕冲件在昆山设立,夏斌是公司筹建负责人。由于陈瑞益无暇常驻昆山,他便选定夏斌为工厂负责人,全面统筹研发、生产与销售。同年,双方签订《协议书》,约定夏斌出资10万元享有皇裕冲件26%股权,由陈瑞益代持。
值得注意的是,这一出资价格远低于公司设立时70万美元注册资本对应的26%份额(约18.2万美元)。公司解释称,这是陈瑞益从激励工厂负责人的角度出发作出的定价,具有合理性。
然而,由于当时相关法律规定中方股东不得为境内自然人,这26%股权由陈瑞益控制的皇裕工业代持。直至2013年,夏斌才显名还原其被代持的26%股份。

时隔十余年,按照最新的股权结构,夏斌的持股比例从26%缩水至8.32%,现任公司董事、总经理。不过,在皇裕精密的实际控制人认定中,这位“二把手”、公司筹建负责人,却未被认定为实际控制人。

这一安排引发了监管部门的关注。北交所问询函指出:夏斌是否与公司实控人构成一致行动关系或实际共同控制公司?
家族控制权过度集中,往往伴随着关联交易与资金占用风险,皇裕精密也不例外。
报告期内,皇裕精密及子公司曾向实控人控制的深圳瑞志丰、广西煌裕采购成品、销售零部件、租赁厂房,甚至出售少量机器设备。这两家企业后来被转让给无关联第三方。



更令人关注的是资金占用问题。2022年至2023年,陈瑞益以占用废料款的形式,累计占用公司资金100.56万元。2024年,陈瑞益向公司归还占用的资金并支付利息。另外,实控人控制的江苏成裕也曾占用公司资金,而公司又同时向江苏成裕采购电镀加工服务,形成“资金占用+业务往来”的复杂关联关系。


此外,报告期内,皇裕精密全资子公司皇裕工业、全资孙公司墨西哥皇裕多次向公司间接控股股东盛得利借款并还款。对部分皇裕工业未能偿还的借款,盛得利进行了债转股或豁免。
就此,监管部门要求公司说明盛得利对皇裕工业进行债转股与债务豁免的金额及相关债务形成与偿还等情况,债转股定价依据及公允性,是否存在利益输送;以及说明报告期内经常性关联交易的必要性。
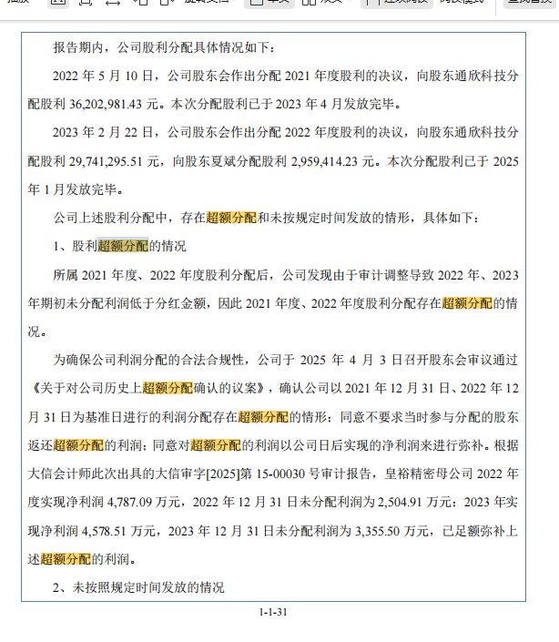
比关联交易更引发市场质疑的,是公司报告期内的超额分红。

2022年5月和2023年2月,公司股东会分别决议分配2021年度和2022年度股利,合计向股东分红超过6800万元。然而,由于审计调整导致期初未分配利润低于分红金额,这两次分红实际上构成了超额分配。
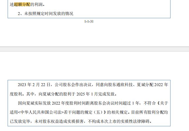
更为蹊跷的是,2023年2月决议向夏斌分配的股利,直到2025年1月才完成发放,间隔超过一年,违反了公司法的相关规定。

值得关注的是,在超额分红掏空公司“家底”之后,皇裕精密此次上市却计划募资6000万元用于补充流动资金。这种“先分红、后募资”的操作模式,引发了市场对其募资必要性的质疑。

近期北交所问询函中,要求公司说明此次募资金额较大的必要性及规模合理性,以及是否存在募集资金闲置风险。
皇裕精密的主营业务聚焦于精密电子零组件的研发、生产与销售,核心产品包括Busbar及部件、连接器及部件、控制器部件、传感器及部件等,广泛应用于汽车电子、消费电子和工业电子领域。
2022年至2024年,皇裕精密营收分别为7.00亿元、8.20亿元、8.71亿元。2025年前三季度,营收为6.40亿元,同比增长2.36%,增速明显放缓。


利润端表现更为疲软:2023年扣非净利润3600.27万元,同比下滑16.38%;2025年前三季度归母净利润4392.89万元,同比下降9.26%。公司解释称,净利润下滑主要系当期所得税费用增加,以及泰国皇裕新设产生的厂房租赁、开办费用等亏损所致。
对于2025年全年,公司预计营收为8.5亿元至9亿元,同比变动-2.39%至+3.35%;净利润为6500万元至7000万元,同比变动-3.47%至+3.96%。在最好的情况下,全年业绩也仅能维持个位数增长;在最差的情况下,将出现营收利润双下滑。

这一困境并非孤例。招股书中列举的西典新能、徕木股份、合兴股份、兴瑞科技四家可比公司中,除西典新能外,其余三家2025年前三季度净利润均出现下滑。
其中,徕木股份预计2025年全年经营性亏损3000万元至5000万元,若考虑减值等因素,全年亏损预计达1亿元至1.5亿元。公司给出的解释极具代表性:一方面,整车厂商定价策略收紧,导致产品价格下调;另一方面,以铜材为代表的关键金属原材料价格达到历史新高,推高生产成本。

这一“两头挤压”的困境,同样适用于皇裕精密。作为精密电子零组件供应商,皇裕精密同样面临着下游汽车电子客户压价和上游原材料成本上涨的双重压力。根据披露,2025年上半年,皇裕精密铜材采购金额为1.02亿元,占总采购金额比重为39.5%。

事实上,北交所问询函也要求公司结合铜材等主要原材料的价格变动趋势及其占产品成本比重,说明原材料价格上涨对公司业务及营业收入、净利润等财务指标的影响。
就皇裕精密冲刺北交所上市相关问题,2026年4月15日,《每日经济新闻》记者致电公司并发送采访邮件,公司回复称以公开披露信息为准。
封面图片来源:AIGC