每经记者|吴泽鹏 张宝莲 彭斐 每经编辑|陈柯名 魏文艺
4月初,位于安徽泗县的泉为科技(即ST泉为,SZ300716,股价13.63元,市值21.79亿元)光伏生产基地大门紧闭,听不到机器轰鸣,只有雨水落在成片厂房屋顶上发出的噼啪声响。现场留守员工说工厂“倒闭了”,部分设备已被拉走。
在几百公里外的山东枣庄泉为光伏生产基地,十几名留守人员围坐在路边打牌,其中有人称“正常生产谁会在这儿打牌?”
然而,就在两年前,这两大生产基地还是一派热火朝天的景象。2022年底,“95后”褚一凡接手国立科技并将其更名为“泉为科技”,高调跨界进军光伏领域。山东枣庄基地率先动工,规划总投资达122亿元;安徽泗县基地紧随其后,相关负责人表示,全部建成后满产产值可达300亿元。
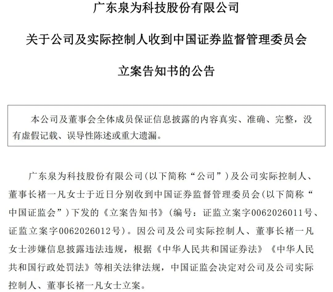
今昔对照,令人唏嘘。今年3月19日,泉为科技及董事长褚一凡因涉嫌信息披露违法违规被证监会立案调查。几乎同期,因1亿元借款逾期,山东基地2GW异质结产线已被法院查封。
循着深陷泥沼的泉为科技,《每日经济新闻》记者(以下简称“每经记者”)发现,在光伏这条赛道上,遭遇如此困境的远不止一家。潮水退去,裸泳者接连搁浅,这场行业洗牌,能为后来者留下怎样的教训与镜鉴呢?

4月8日下午,狂风呼啸,骤雨冲刷着大地。每经记者在泉为科技安徽泗县基地看到,这个曾经号称百亿元投资、千亩用地的县域现象级光伏项目,如今却人烟寥寥。标准化厂房一字排开绵延百米,钢结构的庞大身躯在阴雨天中显得静谧而压抑。厂房多个大门紧闭,停车场空空如也,难以从外观看到一丝生产痕迹。

泉为科技安徽泗县基地南门 图片来源:每经记者 张宝莲 摄
厂区仅西门留有一名保安看守,南面正门入口处杂草丛生。门内一横石上是醒目的“安徽泉为绿能新能源科技有限公司(以下简称‘安徽泉为’)”标识,背后是宽阔的“护城河”。再往后是公司办公楼前厅,但大门紧闭,无办公痕迹。

泉为科技安徽泗县基地现场 图片来源:每经记者 张宝莲 摄
每经记者以求职者身份从厂内一名留守员工处获悉,该厂在银行断贷后陷入债务纠纷,厂内部分设备已经被拉走,目前仅屋顶光伏还能维持自发自用。
一位当地网约车司机向每经记者表示,他已经有3个月左右没有载到前往该基地的安装工人。“只有安装工人隔三岔五来干活。生产有出货和进货,货车进出工厂地面会留下深深的轮胎印。他们工厂门口干干净净,没看到这里有生产和出货痕迹,也没看到多少人在这里上班。”

泉为科技安徽泗县基地 图片来源:每经记者 张宝莲 摄
除了厂区,每经记者还于4月9日前往泗县经济开发区管委会了解情况。管委会党政办相关负责人向每经记者证实,安徽泉为在投产后正常生产了一两个月便停工,目前已停产。
视线转移到几百公里外的山东枣庄经济开发区。4月7日,每经记者在山东泉为新能源科技有限公司(以下简称“山东泉为”)现场看到,厂区内没有生产痕迹,门口仅零散停着几辆电动车和汽车。在距离厂区东南大门约50米的路边,十几名身穿“泉为”工服的人员正围坐打牌。

泉为科技山东枣庄基地车间 图片来源:每经记者 彭斐 摄
“正常生产谁会在这儿打牌?”在场人员透露,工厂从2025年夏天至今没大批量生产过,现在留着的60多人是“看厂子的”。而鼎盛时期,山东泉为有四五百名员工,每天有二三十辆大货车进出。
一位了解情况的人士介绍,放假回家的员工每月仅能领取约800元的生活费,坚持到岗的员工每天可多领50元补助,但“2024年5月开始就断断续续欠薪,很多年轻人早就走了”。每经记者在现场看到,厂区食堂也已关闭,车间大门紧锁,透过窗户可见落灰的生产设备,仓库中空空如也。

工作日的泉为科技山东枣庄基地内无人上班 图片来源:每经记者 彭斐 摄
天眼查信息显示,截至2026年4月21日,成立仅4年的山东泉为历史被执行人信息多达39条,涉及近百起买卖、借款合同纠纷案。由于拖欠工程款和货款,连厂区内的空调等用品都被供应商起诉追讨,甚至有供应商多次报警要求拆走空调。
据知情人士透露,早在2024年年中,山东泉为已开始拖欠员工工资和供应商费用。到了2025年,“夏天最热时就停电了,不仅车间没法生产,门口保安也只能到车库、树荫下找地方蹲守,就连厂区的监控也一并停了”。整个冬季工厂依然没电,安保公司得知情况后只能让门卫多带床被,“要不那么冷的天谁受得了?”

泉为科技山东枣庄基地现场 图片来源:每经记者 彭斐 摄
今年春节后,山东泉为的供电终于恢复,但最基本的通讯仍未解决。4月上旬,每经记者多次尝试拨打山东泉为的工商登记座机、业务电话等,均提示已停机。
在山东泉为西侧大厅门口最显眼的位置,张贴着枣庄市市中区人民法院查封公告,落款时间为2026年3月26日。公告显示,山东泉为“年产2GW异质结(HJT)光伏板组装流水线设备”遭查封,期限两年。

泉为科技山东枣庄基地大厅门口张贴的法院查封公告 图片来源:每经记者 彭斐 摄
据泉为科技公告,2023年10月,山东泉为向山东信创应急转贷服务有限公司借款1亿元,逾期后双方未能达成一致,导致对方申请财产保全。泉为科技还在公告中称,查封“不影响公司现有产线、设备的正常使用。山东泉为仍然能按计划安排、有序推进日常生产经营活动”。
4月8日中午,当每经记者致电山东泉为法定代表人、公司董事张庆峰时,他回复称“出差了”,并否认停产,坚称“在生产,我们在调整”。对于大半年停电的问题,他则答复“这个我不清楚”。

泉为科技的跨界神话,始于2022年底的一次资本运作。
当时27岁的褚一凡,顶着“海归”“二代”光环,斥资1.96亿元接盘上市公司国立科技并更名“泉为科技”,高调宣布跨界进军光伏行业。这一操作在资本市场引发关注。
在一位了解山东泉为的人士看来,“95后”女董事长褚一凡身后站着“影子实控人”——其父陆永。
公开信息显示,褚一凡的父亲陆永、母亲褚衍玲均是资本市场知名人物。其中,陆永为雅博股份的前身雅百特创始人、原董事长,褚衍玲曾任职雅博股份副总经理。
值得注意的是,山东泉为的股东名单中也有雅博股份的身影。天眼查信息显示,山东泉为成立之初,雅博股份就是其股东,目前持有5%的股权。
据多位知情人士及内部员工透露,真正掌控并操盘山东泉为及其关联公司的正是陆永。“开会、签字虽然都是她(褚一凡),但真正拍板的却是陆永。”
一位不愿具名的山东当地人士分析称,陆永借道女儿入主泉为科技。在山东泉为参与当地重要会议时,陆永都会坐在第一排。而在前几年,陆永几乎每个月都会出现在厂区。
这一说法得到另一位见证山东泉为从开工建设到停摆的人士认同。该人士称,此前陆永不仅时常出现在厂区,有时还会从外面采购海鲜等在厂区内招待客人。
对于陆永是否参与山东泉为的经营管理决策等相关问题,每经记者曾于4月上旬向泉为科技方面发送了采访函,但截至发稿未收到回复。以上与陆永相关的信息,记者未采访到陆永本人,未获证实。
泉为科技的跨界选择了一条冒险之路——在光伏产能过剩警报已经拉响的2022年,押注第三代异质结(HJT)技术。据泉为科技当时介绍,HJT电池平均转换效率达25.2%,是下一代光伏技术的主流选择之一。公司研判,N型电池将替代P型重塑市场格局,而HJT在工艺流程、稳定性和双面率等方面具有优势,未来的N型市场将由HJT主导。
2022年7月,山东泉为项目开工建设,首条异质结光伏组件产线于2023年2月建成投产。在山东泉为投产当月,安徽泗县基地破土动工,并于2024年4月25日正式投产。
按照规划,两地初期建设合计设计产能4GW(吉瓦)。泉为科技2023年年报披露,报告期末在建产能达到5.6GW,计划产能为20GW。
然而,盛况之下,危机早已潜伏。

泉为科技光伏业务的崩塌,始于其技术路线抉择。
自2020年开始,HJT一度被视为技术风口,吸引了大量跨界企业布局。然而,就在TOPCon(隧穿氧化层钝化接触)竞争激烈的2024年,BC(背接触电池)技术异军突起,声势很快又盖过HJT。
这也是泉为科技的第一重误判——技术误判:押注HJT,市场却选择了TOPCon和BC。换句话说,泉为科技预见到了N型替代P型的大趋势,但低估了两件事:一是TOPCon凭借可沿用部分PERC产线的成本优势,迅速完成了产业化扩张;二是BC技术的快速崛起,直接挤占了异质结本就不大的市场空间。
第二重误判则是对市场的误判——组件价格暴跌,生产即亏损。上述泗县经济开发区管委会相关负责人介绍,停产主因是光伏组件市场价格持续下跌,“赶到那个节点,光伏组件价格跌了,企业不生产不亏钱,一生产都是按分钟亏钱的,所以没法投产。设备都弄好了,可能干了一两个月,干得越多亏得越多”。
泉为科技的财报数据可窥一斑:2023年其光伏产品营收仅1.26亿元,毛利率为-4.75%——卖得越多亏得越多。当年3GW组件的实际产量仅190.04MW(兆瓦),产能利用率不足6.4%。到了2024年,泉为科技光伏组件产量只有167.73MW。这一年,公司光伏组件产能提升至4GW,但在建产能只规划了2GW,同时计划产能缩减至6GW。
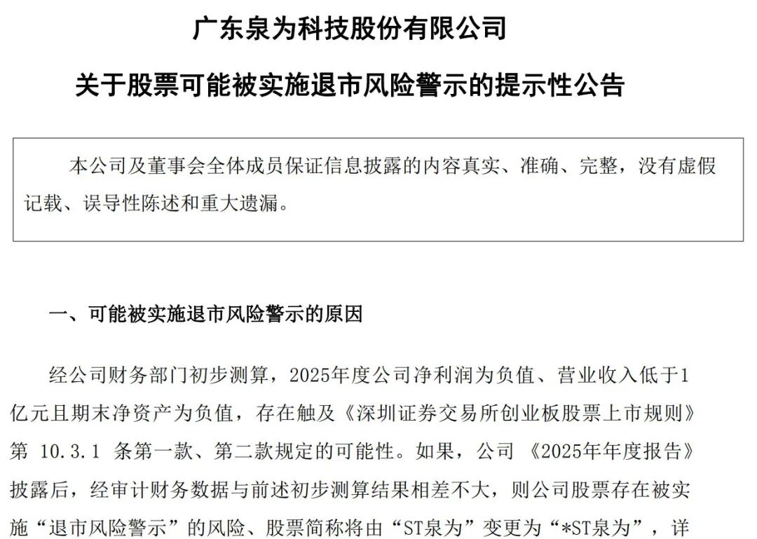
真正的断崖出现在2025年。根据2026年1月30日披露的业绩预告,泉为科技2025年全年营业收入预计仅为4500万元至6300万元。而2025年半年报显示,上半年营收为4620.4万元。这意味着,2025年下半年泉为科技的营收最多不超过1700万元。同时,2025年泉为科技归属于上市公司股东的净资产由正转负,预计为-1.23亿元至-1.72亿元,触发退市风险警示。

图片来源:泉为科技公告
第三重误判是对资本的误判——泉为科技自有资金不足,依赖借贷维持。2022年末褚一凡耗资1.96亿元收购国立科技,据当时泉为科技披露,其收购资金需依靠质押所购股票融资和抵押房产而来。

图片来源:泉为科技公告
2025年7月,山东泉为以厂房抵押向枣庄银行借款的1亿元到期,剩余7990万元逾期,被银行提起诉讼。同年12月,安徽泉为名下位于泗县的厂房、员工宿舍、展示中心被法院评估、拍卖。今年3月,泉为科技2GW异质结产线设备被法院查封;同月,泉为科技及褚一凡被证监会立案调查。

图片来源:泉为科技公告
直到今年3月中下旬,泉为科技还提出要与山东一家企业签订《经营纾困合作协议》,借款1500万元用于支付员工工资、社保、住房公积金等。借款分300万元、1200万元两个批次发放,年利率分别为8%、6%。
就山东枣庄、安徽泗县两大生产基地的最新情况,以及陆永在山东泉为及上市公司内所扮演的角色等问题,每经记者尝试通过电话、邮件联系泉为科技采访,但截至截稿尚未得到回复。

实际上,泉为科技的失败并非孤例。
在近年来的光伏行业深度调整中,一批跨界者纷纷折戟:中利集团因光伏业务累计亏损超100亿元,走向破产重整;嘉寓股份累计亏损超37亿元,2025年面值退市;沐邦高科广西光伏项目停摆,被责令退还5.1亿元财政补助并支付违约金。
中国光伏行业协会数据显示,2025年光伏组件价格较2023年高点下跌超过60%,全行业约三分之一的企业亏损。无技术壁垒、无成本优势、无稳定融资渠道的“三无”跨界者,成为被淘汰的主力军。
“如此大体量的项目停摆固然可惜,但招商引资项目成败受企业经营、行业周期、外部环境等多重因素影响,并非纯粹是单一环节的问题。”泗县经济开发区管委会相关负责人表示,管委会并不希望项目长期闲置,正在督促泉为科技尽快明确重组或转让方案。
该负责人还向每经记者表示,泉为科技目前闲置的基地厂房及设备,开发区未提供直接资金扶持,双方不存在投资欠款纠纷。开发区正在积极协助企业对接重组、收购、融资方,推动盘活资产。“目前已有不少企业前来洽谈,但对接盘企业的资金实力和产业运营能力有较高要求”。
泉为科技的故事,是一个“95后”二代的资本败局,更是一面镜子:它照出了企业跨界转型期的焦虑与冲动。当热潮退去,留下的不只是闲置的厂房和查封的设备,还有一个值得深思的问题——下一个“泉为”,是否就是躺在某本招商手册里的“百亿突破”项目?
免责声明:本文内容与数据仅供参考,不构成投资建议,使用前请核实。据此操作,风险自担。
记者|吴泽鹏 张宝莲 彭斐
编辑|陈柯名 魏文艺 杜恒峰
校对|程鹏
|每日经济新闻 nbdnews 原创文章|
未经许可禁止转载、摘编、复制及镜像等使用