斯坦德冲刺北交所上市:申报上市前夕国资背景机构离场,2025年上半年归母净利骤降七成

p (1) 2026-04-21 22:44:56

每经记者|陈晴    每经编辑|黄胜    

主营检验检测等技术服务的斯坦德检测集团股份有限公司(以下简称“斯坦德”),正在冲刺北交所上市。

这家由“85后”实控人韩连超创办的企业,此次IPO不仅是其创业生涯的关键里程碑,更是一场对赌大限临近前的“生死一搏”。

招股书显示,斯坦德曾与多家机构签订对赌协议,原定2025年12月31日为上市最后期限,若未能完成,韩连超个人将面临约3亿元的股份回购压力。虽经协商将对赌期限延至2027年底,这根悬在头顶的“利剑”暂未真正落地,但也有机构在公司申报上市前夕选择“用脚投票”,悄然离场。

机构的谨慎选择并非无迹可寻。从业绩看,2022年至2024年及2025年前三季度,公司整体保持增长;但在土地退回与火灾事件影响下,2025年上半年公司归母净利润下滑超七成;与此同时,公司应收账款高企且账龄持续拉长,申报上市前夕更突击分红超4000万元。

2026年1月,北交所向公司发出问询函。斯坦德原定3月底回复,却因财务报告有效期问题申请中止审核。这一意外“卡壳”,让公司上市之旅再添变数。

国资背景机构提前离场

斯坦德是一家综合性的独立第三方检测和研发服务机构,主要从事检验检测、分析研发、计量校准、认证服务、司法鉴定等相关技术服务,其中检验检测为公司深耕多年的业务领域,业务范围涵盖生物医药、生命健康、生态环境、工业贸易等多个专业领域。

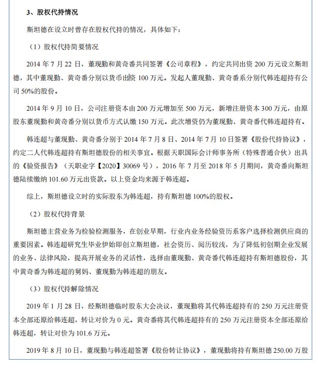
斯坦德控股股东为斯坦德企管,实际控制人为1988年出生的韩连超。2014年,刚刚研究生毕业的韩连超年仅26岁,因担心社会资历尚浅,便请来朋友董现勤和舅妈黄奇番代持股份,成立了斯坦德的前身公司。彼时,董、黄二人各代韩连超持有50%股权,韩连超才是实际上的唯一股东。

斯坦德冲刺北交所上市:申报上市前夕国资背景机构离场,2025年上半年归母净利骤降七成 (http://www.hilij.com/) p 第1张

斯坦德冲刺北交所上市:申报上市前夕国资背景机构离场,2025年上半年归母净利骤降七成 (http://www.hilij.com/) p 第2张

直到2019年,斯坦德启动规范化治理,代持关系才逐步解除。韩连超以0元对价收回董现勤代持的250万元注册资本,并以约101.6万元的总名义对价收回黄奇番代持的全部股权——但由于补充协议明确“实为代持关系解除”,韩连超实际并未支付这笔款项。针对上述代持安排,北交所问询函要求公司说明实控人通过亲属代持股份的合理性。

斯坦德冲刺北交所上市:申报上市前夕国资背景机构离场,2025年上半年归母净利骤降七成 (http://www.hilij.com/) p 第3张

代持隐患尚未完全消散,对赌压力已接踵而至。随着斯坦德多次增资、股权转让,公司实控人与山东毅达、苏州国发等9家投资方签订对赌协议,约定2025年12月31日前完成合格IPO,否则投资方有权要求实控人回购股份,2025年2月公司筹备新三板挂牌时曾测算,若全部外部投资人要求回购,韩连超需支付的总价款约为3亿元。

斯坦德冲刺北交所上市:申报上市前夕国资背景机构离场,2025年上半年归母净利骤降七成 (http://www.hilij.com/) p 第4张

斯坦德冲刺北交所上市:申报上市前夕国资背景机构离场,2025年上半年归母净利骤降七成 (http://www.hilij.com/) p 第5张

斯坦德冲刺北交所上市:申报上市前夕国资背景机构离场,2025年上半年归母净利骤降七成 (http://www.hilij.com/) p 第6张

最终,原定上市期限未能兑现。2025年底披露的最新招股书显示,相关特殊投资条款已调整,将合格IPO完成期限延至2027年12月31日,涉及的投资方减少至山东毅达、南通杉富、宁波杉茂等8家机构。

斯坦德冲刺北交所上市:申报上市前夕国资背景机构离场,2025年上半年归母净利骤降七成 (http://www.hilij.com/) p 第7张

就上述8家投资方若行使回购权,韩连超所需要承担的回购款,4月21日,斯坦德向《每日经济新闻》记者回复称,相关事项请以公司公开披露信息为准。

在2025年内上市无望的背景下,苏州国资背景的苏州国发(苏州市财政局控制的苏州国发资产管理有限公司担任执行事务合伙人)已选择提前离场。根据披露,苏州国发于2021年6月投资斯坦德;2025年5月,苏州国发将其持有的167万股公司股份全部转让给斯坦德企管,彻底退出投资。

斯坦德冲刺北交所上市:申报上市前夕国资背景机构离场,2025年上半年归母净利骤降七成 (http://www.hilij.com/) p 第8张

事实上,机构对斯坦德的谨慎并非个例。早在2022年度,广州广发信德健康创业投资基金和舟山和众信股权投资合伙企业也曾拟增资斯坦德,汇入股权投资款3000万元;但后续增资计划“未能成功”,斯坦德将款项原路退回。招股书将此解释为筹资活动的正常波动,但这一“入账又退款”的操作,难免让人对机构投资者的真实判断产生疑问。就相关问题,斯坦德并未正面回复。

斯坦德冲刺北交所上市:申报上市前夕国资背景机构离场,2025年上半年归母净利骤降七成 (http://www.hilij.com/) p 第9张

2025年上半年净利骤降七成

2022年至2024年,斯坦德营业收入从6.07亿元增长至7.51亿元,归母净利润从4556.83万元攀升至7226.99万元。至2025年前三季度,公司营收和归母净利润同比分别增长9.77%和63.43%。

斯坦德冲刺北交所上市:申报上市前夕国资背景机构离场,2025年上半年归母净利骤降七成 (http://www.hilij.com/) p 第10张

斯坦德冲刺北交所上市:申报上市前夕国资背景机构离场,2025年上半年归母净利骤降七成 (http://www.hilij.com/) p 第11张

业绩看起来似乎不错,但为何公司未能完成2025年内上市的目标,以及苏州国发在申报上市前夕选择离场?

最引人关注的是业绩的大幅波动:2025年上半年斯坦德归母净利润大幅下滑70.77%,仅录得576.09万元。尽管扣非后归母净利润仍有1197万元,但非流动性资产处置损益为-727.36万元,大幅拖累公司净利润数据。

斯坦德冲刺北交所上市:申报上市前夕国资背景机构离场,2025年上半年归母净利骤降七成 (http://www.hilij.com/) p 第12张

招股书并未详细披露-727.36万元非流动性资产处置损益的构成。但从具体事件来看,2025年上半年公司无形资产处置收益为-636.35 万元,是子公司斯坦德生物医药(江苏)有限公司退回其持有的土地使用权所产生的损失;另外,青岛产业园2024年10月火灾造成设备损毁,导致2025年上半年非流动资产毁损报废损失达107.26万元。其中,公司因火灾理赔与保险公司产生纠纷——投保的“高新技术企业财产保险”被拒赔,涉及金额高达948万元,诉讼风险与不确定性持续发酵。

斯坦德冲刺北交所上市:申报上市前夕国资背景机构离场,2025年上半年归母净利骤降七成 (http://www.hilij.com/) p 第13张

斯坦德冲刺北交所上市:申报上市前夕国资背景机构离场,2025年上半年归母净利骤降七成 (http://www.hilij.com/) p 第14张 

斯坦德冲刺北交所上市:申报上市前夕国资背景机构离场,2025年上半年归母净利骤降七成 (http://www.hilij.com/) p 第15张

斯坦德冲刺北交所上市:申报上市前夕国资背景机构离场,2025年上半年归母净利骤降七成 (http://www.hilij.com/) p 第16张 偶发性损失之外,更令人担忧的是斯坦德的回款能力。报告期各期末,公司应收账款和合同资产账面价值合计从1.50亿元攀升至2.44亿元,占流动资产的比例从38.14%升至47.94%。

斯坦德冲刺北交所上市:申报上市前夕国资背景机构离场,2025年上半年归母净利骤降七成 (http://www.hilij.com/) p 第17张

更关键的是账龄结构正在恶化:一年以上应收账款余额占比从23.99%升至36.06%,一年以上合同资产余额占比从9.51%飙升至34.43%。与此同时,截至2025年上半年末,信用期外应收账款占比已超过54%,应收账款周转率也从4.46次逐年下降至1.24次。从这组数据看来,公司为了维持收入增长,可能以更长账期换取订单。

斯坦德冲刺北交所上市:申报上市前夕国资背景机构离场,2025年上半年归母净利骤降七成 (http://www.hilij.com/) p 第18张

斯坦德冲刺北交所上市:申报上市前夕国资背景机构离场,2025年上半年归母净利骤降七成 (http://www.hilij.com/) p 第19张

就公司的回款问题,斯坦德回复称,将采取三个方面的举措来应对:一是业务前端预收款机制保障基础回款质量;二是建立明确的回款考核机制强化过程管理;三是执行谨慎的坏账计提政策充分对冲风险。

更值得玩味的是斯坦德的费用结构。报告期内,公司销售费用率稳定在15.71%—17.01%,远高于同行业可比公司均值(9.89%—12.31%);而研发费用率仅4.44%—5.15%,显著低于同行均值(7.8%—9.72%)。

斯坦德冲刺北交所上市:申报上市前夕国资背景机构离场,2025年上半年归母净利骤降七成 (http://www.hilij.com/) p 第20张

斯坦德冲刺北交所上市:申报上市前夕国资背景机构离场,2025年上半年归母净利骤降七成 (http://www.hilij.com/) p 第21张

检验检测行业为技术密集型行业,公司重销售轻研发是否影响公司核心竞争力?斯坦德回复称,公司销售费用率相对较高核心原因是公司涉及的检验检测业务领域较广,终端客户较为分散;而研发费用率低于同行平均水平,则是因为公司在深耕研发的同时,同步重点推进市场开拓工作。

斯坦德冲刺北交所上市:申报上市前夕国资背景机构离场,2025年上半年归母净利骤降七成 (http://www.hilij.com/) p 第22张

相比之下,公司招股书直接坦承,现阶段“主要精力用于市场开拓”。在资金约束下优先“做市场”而非“做技术”,这与“技术密集型”定位形成微妙反差。

 而在此背景下,上市前夕的突击分红更显突兀:2025年5月,公司召开2024年年度股东会,以总股本6300余万股为基数,每10股派发现金红利6.40元,合计派发4032万元。

斯坦德冲刺北交所上市:申报上市前夕国资背景机构离场,2025年上半年归母净利骤降七成 (http://www.hilij.com/) p 第23张

封面图片来源:每经媒资库

THE END